来源: 福建辟谣平台时间: 2021-01-27
网上传播着这样的消息:世卫组织发布:素食者不会受到(感染)新冠肺炎的影响[强]原因是病毒需要人体内的动物蛋白质才能存活!发心拯救地球家园,人与动物和谐共存,大家一起吃素吧。

网传消息截图这是真的吗?

网传消息截图经查询世界卫生组织官方网站,并未找到“建议素食来预防新冠肺炎”的消息。
反而,世界卫生组织在《与2019冠状病毒病(COVID-19)相关的食品安全和营养问答》中强调:免疫系统需要许多营养物质的支持。为了饮食健康和均衡,建议食用各种食物,包括全谷类、豆类、蔬菜、水果、坚果和动物源食品。没有任何单一的食物能防止你感染COVID-19。

世界卫生组织官方文章截图世界卫生组织建议的食用各种食物包括动物源食品,并没有建议素食。
对于“我们是否应该吃素?”这个问题,世界卫生组织官方微博2015年10月30日已作出否定回答。素食和含肉膳食对健康各有利弊。做这类比较是困难的,因为这些人群在食肉与否外,其他方面也存在差异。

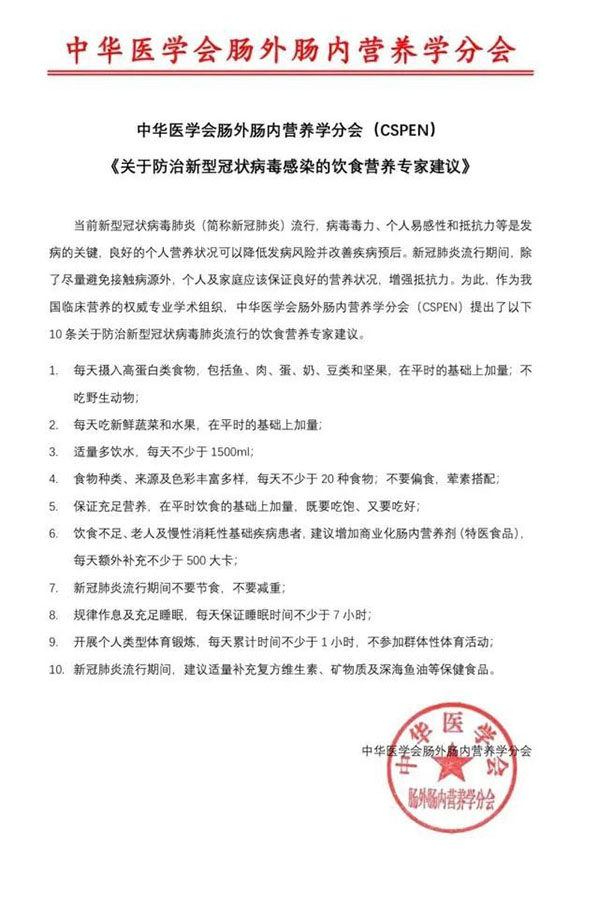
世界卫生组织官方微博截图 2020年1月中华医学会肠外肠内营养学分会(CSPEN)《关于防治新型冠状病毒感染的饮食营养专家建议》指出:食物种类、来源及色彩丰富多样,每天不少于20种食物;不要偏食,荤素搭配。

《关于防治新型冠状病毒感染的饮食营养专家建议》截图据国家卫健委2020年8月18日发布的《新型冠状病毒肺炎诊疗方案 (试行第八版)》强调:新型冠状病毒易感人群:人群普遍易感,并未对素食者与非素食者进行区分。
可见,吃素食来预防新冠肺炎非常不靠谱。
另外,网上曾传言“钟南山院士表示:至今确诊一万多例,无一素食者。也就是说感染新冠病毒的都是吃肉的人!做不到不吃肉,但可以做到少吃肉。”
该网传消息也是妥妥的谣言,钟南山院士根本没有说过。
网络不是法外之地,不信谣,不传谣。面对未经核实的消息,广大网民要擦亮眼,学会辨识信息的真伪,避免被不实信息所蒙骗。