首页
>
正文
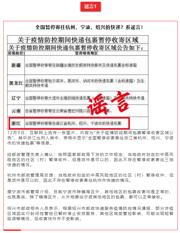
两条涉浙江疫情谣言 一次粉碎!
来源: 杭州发布
发布时间: 2021-12-10
杭州发布
责任编辑: 王蓓蓓
两条涉浙江疫情谣言 一次粉碎!
转发权威辟谣,抵制网络谣言。
030020040100000000000000011100001211481321