吸烟不会导致皮肤老化?
来源: 科学辟谣发布时间: 2022-06-28
流言:
吸烟会影响颜值吗?你也许会不假思索地回答“会”。那它究竟是如何影响外貌的呢?这个问题恐怕很多人都只能给出一个含糊的答案或猜测。很多人认为吸烟会导致皮肤老化加快。
真相:
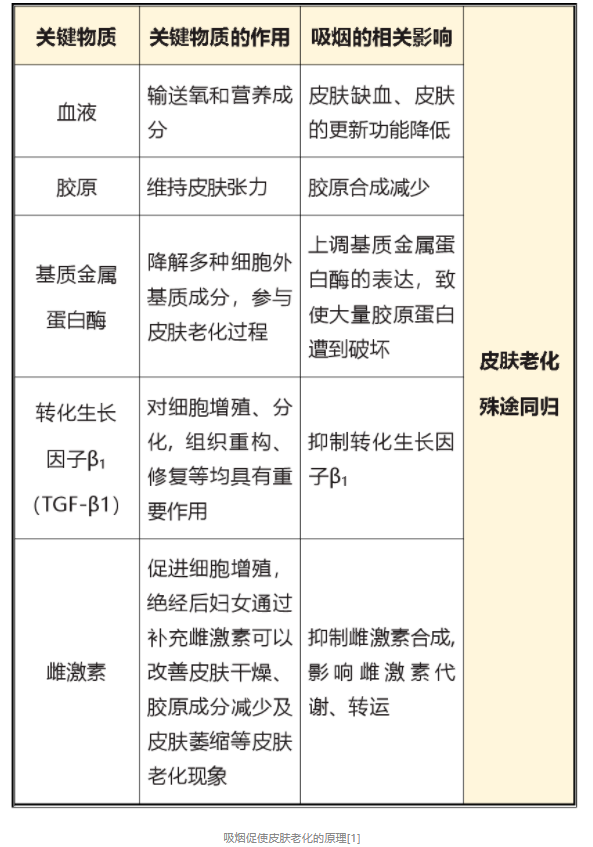
2010年,《中国美容医学》杂志上发表的综述《吸烟与皮肤老化的研究进展》归纳了吸烟促使皮肤老化的机制。
吸烟过程中产生的毒性物质一方面可直接作用于皮肤,另一方面通过进入体内间接作用于皮肤。
借助于吸烟动作,烟草燃烧过程中产生的化学物质先后刺激口腔黏膜、鼻黏膜、上呼吸道和肺组织。如多环芳烃等脂溶性物质能够自由扩散通过细胞膜,最终可进入血液循环;而亲水性物质到达肺泡后也可通过气体交换穿过肺-血屏障入血。
一旦入血,这些化学物质相继与各类血细胞、各种转运蛋白等成分相结合,或直接溶解于血液当中,随血液循环遍及机体的各个组织脏器,包括皮肤。
吸烟引起皮肤缺血、皮肤组织胶原含量改变、基质金属蛋白酶上调,抑制转化生长因子β1,抑制雌激素合成,进而促使皮肤老化。

对于绝经后女性,吸烟者的面部更容易出现皱纹,且使用雌激素替代治疗并不能降低吸烟者皮肤产生皱纹的风险。
此外,吸烟过程中不断重复的抽吸动作会导致面颊内陷,习惯性的嘴角动作与烟雾刺激引起的长期下意识眼球偏转可以产生皱纹,也在一定程度上加重了皮肤老化的程度。
吸烟加速皮肤老化是可以通过戒断烟草来避免。需要注意的是,随着年龄增长而发生的正常的皮肤老化是自然的生理变化,无须为此产生容貌焦虑或年龄焦虑。
说完了吸烟对于面部皮肤的影响,对于即将展开的下一个话题,我们先卖一个关子。
不过如果你足够细心,那相信你已经注意到了刚刚一段中使用的是“面部皮肤”的表述,而不是“皮肤”。
这是为什么呢?因为在人的头面部皮肤中,除了面部皮肤,还有面积占三分之二的头部皮肤,也就是我们的头皮。
由吸烟对面部皮肤的危害不难推测出吸烟对头部皮肤也存在危害。作用于头皮的危害会落在扎根在头皮的头发上。
不论体现在面容还是发量,颜值受到的影响都是吸烟危害皮肤的结果。而比颜值变化更值得引起重视的是吸烟对于皮肤健康的危害。
大量研究显示,吸烟与瘢痕形成、过敏性皮炎、掌跖脓疱病、基底细胞癌、黑素瘤、痤疮、脱发、鳞屑病等一系列皮肤损害相关。
英国利兹大学2019年发布的一项研究表明,吸烟可能会影响身体免疫系统对抗主要的皮肤癌——黑色素瘤的能力。与不吸烟的黑色素瘤患者相比,有长期吸烟史的黑色素瘤患者的存活率会大幅下降。
目前多数研究已将吸烟确定为发生鳞状细胞癌的独立危险因素,吸烟与阴茎、外阴、子宫颈、肛门、口腔及头颈鳞状细胞癌风险增加均相关。
为了颜值和健康,科学戒烟吧。希望每个人都能拨开眼前的烟雾,健康轻盈、朝气蓬勃地生活!