首页>正文
转需!医保实用知识点这组图讲清楚了
来源: @人民日报时间: 2024-10-09
①医保的钱可以给家人用吗?
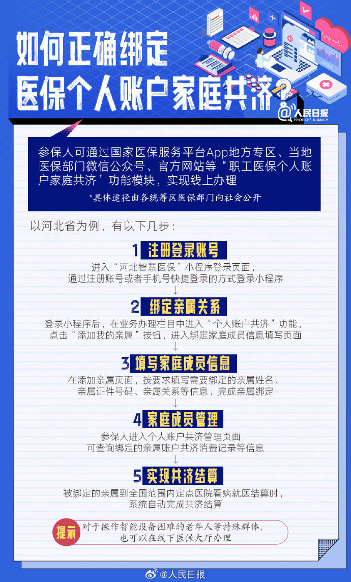
职工医保个人账户里的钱,可以给家庭成员共济使用。
②医保卡能借给别人用吗?
任何情况下,就医购药必须使用患者本人的医保卡。钱可以共济,卡不能共用。
③跨省异地就医如何直接报销?
需先办理异地就医备案。
详戳↓↓收藏了解!









责任编辑: 吴炎
来源: @人民日报时间: 2024-10-09
①医保的钱可以给家人用吗?
职工医保个人账户里的钱,可以给家庭成员共济使用。
②医保卡能借给别人用吗?
任何情况下,就医购药必须使用患者本人的医保卡。钱可以共济,卡不能共用。
③跨省异地就医如何直接报销?
需先办理异地就医备案。
详戳↓↓收藏了解!








